
近日,线上买球官网(中国)官方网站生物医药学院卢宇靖教授团队与南方医科大学第十附属医院(东莞市人民医院)核医学科黄顺副教授合作在国际药学领域权威期刊Journal of Medicinal Chemistry(IF=6.8,医学Ⅰ区Top期刊)发表研究论文,题为《PET Imaging of Solid Tumors with A G-quadruplex targeting 18F-Labelled Peptide Probe》,并被编委会选为“Supplementary Journal Cover”。
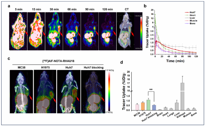
G-四链体(G4)作为一种特殊的核酸二级结构,在核基因组原癌基因和线粒体重链DNA中高度富集,被视为潜在的癌症诊断和治疗靶点,然而国内外研究中仍然缺乏体内区分恶性肿瘤组织和正常组织器官的直接证据。线粒体DNA(mtDNA)在肿瘤细胞中高度活跃,线粒体基因组不含内含子以及保护性组蛋白,这种独特的条件使富含鸟嘌呤的mtDNA重链极其容易形成mtG4结构。在此背景下,本研究开发了靶向mtG4的PET多肽探针[18F]AIF-NOTA-RHAU18,该肽链能顺利穿透细胞膜和线粒体膜,进入线粒体,但不能穿过核膜进入细胞核,具有很好的细胞器选择性;此外,具备良好的稳定性以及皮摩尔级别的高灵敏度。在体外实验中,它对线粒体平行型 G4 结构展现出较好的结合能力和高度选择性,在细胞实验中同样得到验证。最重要的是,实验结果显示癌细胞中的线粒体中mtG4含量显著高于正常细胞,这一特性为癌症的精准诊断提供了关键依据。
动物实验结果同样令人振奋。在多种实体瘤的荷瘤小鼠模型中,[18F]AIF-NOTA-RHAU18在肿瘤部位呈现出明显的信号富集,能够清晰地可视化肿瘤,且其药代动力学特性良好,安全性良好,显示了该探针在体内应用的可行性和有效性。该新型多肽探针结合 PET/CT 技术,能精准定位肿瘤靶点,有望发展成一种新靶点新机制的医学影像药物。
该论文第一作者为线上买球官网(中国)官方网站2024级博士生郭晓纯和南方医科大学2024级博士生石大志,通讯作者为卢宇靖教授和黄顺副教授,线上买球官网(中国)官方网站为论文的第一完成单位。

探针在活体荷瘤鼠中的PET/CT显像
论文链接:https://pubs.acs.org/doi/full/10.1021/acs.jmedchem.4c02121