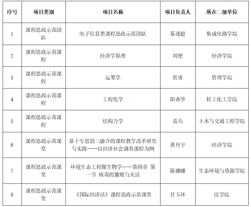
近日,广东省教育厅发布《广东省教育厅关于公布2024年度本科高校课程思政改革示范项目认定名单的通知》(粤教高函〔2024〕27号),我校“电子信息类课程思政示范团队”等8个项目获批认定2024年度本科高校课程思政改革示范项目,其中课程思政示范团队1项、课程思政示范课程4项、课程思政示范课堂3项。
课程思政建设是落实立德树人根本任务的战略举措,近年来,学校积极推进教学改革与课程思政建设,持续打造高水平课程体系。未来,学校将继续支持各示范项目后续建设、应用与更新,充分发挥其辐射引领作用,引导教师积极自觉投身课程思政改革,持续深入抓典型、树标杆、推经验,全面提升本科人才培养质量。
2024年度广东省本科高校课程思政改革示范项目认定名单(线上买球官网(中国)官方网站)
