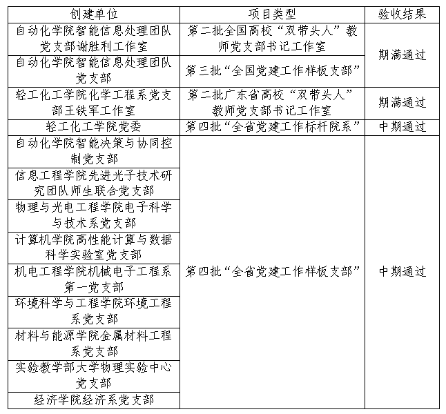
近日,从教育部、省委教育工委有关通知获悉,我校13个项目在全国、全省新时代高校党建示范创建和质量创优工作(以下简称“双创”)期满验收和中期评估中,全部获得“通过”。

近年来,我校党建“双创”工作不断取得佳绩,国家、省、校三级建设布局得到进一步优化。各创建单位在学校党委的组织领导下,对照指南、深耕细作,扎实有效推进创建工作,进一步夯实了基层党建基础,以点带面提升了党建工作质量。
下一步,学校党委将紧密结合贯彻落实基层党组织建设强基工程行动计划,进一步巩固深化党建“双创”成果,指导通过验收结项的单位进一步突出特色、融合发展,充分发挥带头示范作用;对尚在创建培育期的单位,将根据检查反馈意见和建议,进一步加大支持和常态化跟踪指导督促力度,推动其进一步对标对表,确保以更加优异的成绩迎接考核验收。